食标秘发〔2022〕4号
各有关单位:
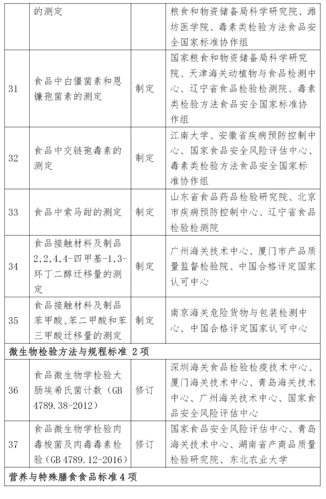
根据《食品安全法》及其实施条例规定,为做好食品安全国家标准制定、修订工作,经向部门、行业和社会广泛征集年度立项建议,经食品安全国家标准审评委员会各相关专业委员会审议通过,我委拟订了《2022年度食品安全国家标准立项计划(征求意见稿)》,优先制定、修订风险防控和产业急需的食品安全国家标准41项。现公开征求意见,请于2022年6月10日前将意见书面反馈秘书处。
传真:010—68792408
食品安全国家标准审评委员会秘书处
2022年5月31日
(信息公开方式:主动公开)






